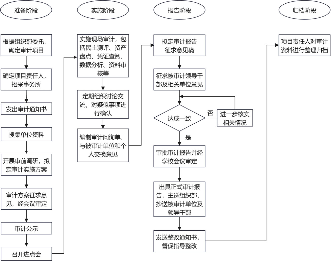
经济责任审计工作流程




Copyright © 2010-2016 Audit  Office  Of   Wuhan  Institute of Technology All Rights Reserved.
版权所有©武汉工程大学审计处 | 地址:中国.湖北.武汉.东湖新技术开发区光谷一路206号 | 邮编:430205